barney Geschrieben 14. Juni 2014 Autor Geschrieben 14. Juni 2014 Und ich habe mich schon gewundert was du für einen Aufwand mit den Tabs machst. Zitieren
barney Geschrieben 14. Juni 2014 Autor Geschrieben 14. Juni 2014 (bearbeitet) Erstes Placement Offen für die Diskussion. bearbeitet 14. Juni 2014 von barney Zitieren
Dude Geschrieben 14. Juni 2014 Geschrieben 14. Juni 2014 PWM Anschluss für die Motorsteuerung? Zitieren
barney Geschrieben 14. Juni 2014 Autor Geschrieben 14. Juni 2014 Ich hatte auch etwas vermisst. Aber wer will schon Motoren steuern..... Zitieren
Dude Geschrieben 14. Juni 2014 Geschrieben 14. Juni 2014 So eine autarke Platine hätte ja auch was. Sehe ich richtig, dass ich mit meinem Lötkolben aus dem Baumarkt SMD Widerstände löten darf???:mad: Zitieren
barney Geschrieben 14. Juni 2014 Autor Geschrieben 14. Juni 2014 Wie du hast keine Weller Lötstation mit austauschbaren Lötspitzen? Zitieren
Dude Geschrieben 14. Juni 2014 Geschrieben 14. Juni 2014 Was ist eine Lötstation:confused5: Die Lötspitze tauschen kann ich aber schon: Schraube auf, Lötspitze wechseln, Schraube zu. Für meinen Lötkolben gibt es wohl keine Spitzen die für SMD geeignet wären ... Wenns ohne SMDs ginge wär das daher nicht schlecht, von meinen alterslangsichtigen Augen will ich gar nicht anfangen.:skep: Dude Zitieren
barney Geschrieben 14. Juni 2014 Autor Geschrieben 14. Juni 2014 Externe Links nur für Mitglieder sichtbar Ich meinte solch eine Station. O.k. SMD fliegt raus. Aber die MOSFETs bleiben so! Zitieren
Dude Geschrieben 14. Juni 2014 Geschrieben 14. Juni 2014 ... und ich so: Externe Links nur für Mitglieder sichtbar Das mit der Lötstation war nicht ernst gemeint! Zitieren
Chrizz Geschrieben 14. Juni 2014 Geschrieben 14. Juni 2014 Das werde ich mal bei meinem dritten Board testen :-) schön mit Nunchuck Ist im Aufbau. Zitieren
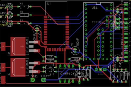
barney Geschrieben 14. Juni 2014 Autor Geschrieben 14. Juni 2014 Hi Dude, jetzt auch mit Kondensatoren, keine SMDs und Anschluss für die Motorsteuerung. Ach noch eine kleine Anmerkung: Ich musste einige Pins verschieben, da ich die beiden Seriellen Schnittstellen für ein anderes Projekt benötige. Zitieren
barney Geschrieben 14. Juni 2014 Autor Geschrieben 14. Juni 2014 Hi Dude, für diejenigen, die einen ESC verwenden, der nicht mit Optokoppler ist, soll ein Optokoppler mit auf die Platine? Einen zweiten Anschluss und Ausgang habe ich noch am Optokoppler frei. Die Platine ist noch nicht optimiert! VG Barney Zitieren
barney Geschrieben 14. Juni 2014 Autor Geschrieben 14. Juni 2014 Jetzt mit Optokoppler und 5V Möglichkeit. (aus BEC) Zitieren
Dude Geschrieben 14. Juni 2014 Geschrieben 14. Juni 2014 Sieht für mich sehr professionell aus! Ein paar Fragen hab ich noch: - die Mosfets sehen auch so nach SMD aus, da kann ich meine normalen nicht verwenden (ist kein Problem, muss ich nur wissen, damit ich neue bestelle) - mein BT Modul ist auch ein HC 05 aber auf einer Platine mit Anschlussstiften an der Seite??? - wozu ist die Kondensatorbank? - die Spannungsmessung waren ursprünglich 2 parallele Rs in Serie mit 1 R und 1 C parallel. Jetzt sind es jeweils 2 parallel Rs in Serie? Warum nimmst Du für die parallelen Rs nicht einen Ersatz-R mit R1*R2/(R1+R2)? Wofur war der C? Dude Zitieren
Dude Geschrieben 14. Juni 2014 Geschrieben 14. Juni 2014 für diejenigen, die einen ESC verwenden, der nicht mit Optokoppler ist, soll ein Optokoppler mit auf die Platine? Einen zweiten Anschluss und Ausgang habe ich noch am ... Barney Abgehängt ... sorry das mit dem Optokoppler am ESC musst Du mir bei Gelegenheit erklären. Ich hab laut Aufkleber am ESC einen mit Optokoppler und BEC ist auch dran. Was ist zu beachten, wenn ESC keinen Optokoppler hat? VG Dude Zitieren
barney Geschrieben 14. Juni 2014 Autor Geschrieben 14. Juni 2014 (bearbeitet) - die Mosfets sehen auch so nach SMD aus, da kann ich meine normalen nicht verwenden (ist kein Problem, muss ich nur wissen, damit ich neue bestelle) Ich wollte schon immer mal D2P verarbeiten. - mein BT Modul ist auch ein HC 05 aber auf einer Platine mit Anschlussstiften an der Seite??? Ja, da sind Lötpunkte an der Seite - wozu ist die Kondensatorbank? Zum Filtern der Versorgungsspannung. HF Unterdrückung - die Spannungsmessung waren ursprünglich 2 parallele Rs in Serie mit 1 R und 1 C parallel. Jetzt sind es jeweils 2 parallel Rs in Serie? Warum nimmst Du für die parallelen Rs nicht einen Ersatz-R mit R1*R2/(R1+R2)? Wofur war der C? Als Möglichkeit verschiedene Widerstände so kombinieren zu können, damit der ideale Wert eingestellt werden kann. Und der eine R kann durch einen C ersetzt werden, um die Messung von Störsignalen zu schützen. bearbeitet 14. Juni 2014 von barney Zitieren
barney Geschrieben 14. Juni 2014 Autor Geschrieben 14. Juni 2014 Abgehängt ... sorry das mit dem Optokoppler am ESC musst Du mir bei Gelegenheit erklären. Ich hab laut Aufkleber am ESC einen mit Optokoppler und BEC ist auch dran. Was ist zu beachten, wenn ESC keinen Optokoppler hat?VG Dude Um den Teensy gegenüber den ESC galvanisch zu trennen. Wenn man bei der Masse misst baut, geht nachher der Teensy kaputt. Zitieren
Dude Geschrieben 14. Juni 2014 Geschrieben 14. Juni 2014 Mein BT Modul: Externe Links nur für Mitglieder sichtbar Zitieren
barney Geschrieben 15. Juni 2014 Autor Geschrieben 15. Juni 2014 Hi Dude, dein BT -Modul befindet sich auf einer Trägerplatine. Zum Basteln ist das doch sehr gut! Ich verwende BT Bausteine, die man auflöten muss. Für Tests kannst du es doch weiter verwenden. Zitieren
Dude Geschrieben 15. Juni 2014 Geschrieben 15. Juni 2014 Hi Barney, kein Problem - ich muss mir wohl eh eine Lötstation bestellen. Da fällt der BT Baustein nicht weiter ins Gewicht;) Wärst Du so freundlich und schickst mir das Eagle-File. Ich schau dann mal, wer mir die Platine machen kann. Mal was anderes. Ich hab gesehen, dass auf der Platine unterschiedliche Leiterbahnbreiten sind. Hast Du die von Hand vorgegeben oder optimiert die etwa Eagle selbst (dann müsste eine Simulation im Hintergrund laufen)?? VG Dude Zitieren
barney Geschrieben 15. Juni 2014 Autor Geschrieben 15. Juni 2014 Hi Dude, Eagle File: Bekommst du heute Abend. ich muss noch den Teensy Typ austauschen, da wir die unteren Kontakte nicht verwenden. Auch Vcc und GND muss ich am Teensy durchgehen. Ich bin mir mit AGND usw. nicht sicher, ob ich das besser auftrenne. Leiterplatte: Da Sonni, Chrizz, Du und ich eine benötigen, wäre es günstiger diese bei einem Leiterplatten Service herstellen zu lassen. Ob ich eine abnehme oder drei verändert nicht den Preis. Eine Kalkulation liefere ich heute Abend. Oder prüfe selbst die Kosten -> Externe Links nur für Mitglieder sichtbar (Zweiseitig, Bestückungsdruck oben) Hier habe ich auch die Layoutvorgaben für Eagle heruntergeladen und Importiert. Leiterbahnbreiten: Im PCB-Modul und Bearbeitet -> Netzklassen habe ich nicht nur Default sondern drei weitere Leiterbahnbreiten definiert. Diese dann den Netzen Vcc, GND, Licht und Hupe zugewiesen. Eagle routet dann entsprechend den Vorgaben. Routingraster 2.5mil! Netzklasse Default 12mil Zitieren
barney Geschrieben 16. Juni 2014 Autor Geschrieben 16. Juni 2014 Hi Dude, hat länger gedauert, da mich Eagle verärgert hat und die Berliner SkatebyNight zu verlockend war. Ich muss noch die Bauteilgröße testen und die Raster, dann kann das Layouten (Routen) beginnen. Eine Leiterplatte soll laut Rechner 12,-€ /Stück bei 5 Stück + Porto * MwSt kosten. VG Barney Elektroskate Teensy.zip Zitieren
Dude Geschrieben 16. Juni 2014 Geschrieben 16. Juni 2014 Hallo Barney, das ist ja recht günstig. Da werd ich wohl gleich 2-3 Platinen nehmen ... dann hab ich gleich mehrere Versuche beim Löten. Ich hab gerade die neueste Version auf der leeren, nächtlichen Inselstraße von Amrum getestet - so langsam bin ich echt zufrieden, das war klasse.:thumbsup: Was bisher geschah: Solange der Teensy über USB am Rechner war lief alles prima, nur bei Stromversorgung am BEC konnte ich nicht mehr pairen. Daher hab ich in der Ausleseroutine für den Nunchuk wieder den Nunchuk.init Aufruf rein genommen. Der wird aber nur aufgerufen solange kein Pairing steht, dann schafft es auch die timer3 Routine im 50ms Takt zu bleiben. In der Motorsteuerungsroutine hab ich auch noch was geändert, nachdems mich jetzt ein paar mal vom Brett gewixt hat. :devil: Wenn man jetzt beim Entschleunigen (Joystick hinten aber noch über Leerlauf) aus versehen die Z-Taste loslässt geht der Motor "nur" in den Leerlauf. Jetzt muss ich mir noch was fürs Abbremsen einfallen lassen ... Wird vom ESC noch proportional zur Motordrehzahl reingehauen, bei 25-30 km/h traue ich mich kaum die Bremse rein zu hauen, weils mich dann immer fast vom Brett fegt. Ich hab da so die Idee, das Inkrement proportional zu Motordrehzahl zu verkleinern, dann wird's zumindest feinfühliger. Aktuell hab ich erst einmal die Dämpfung fürs Inkrement beim Be- bzw. Entschleunigen getrennt. Ideen sind gerne willkommen!:skep: Sobald ich das noch zufriedenstellend oder gar nicht gelöst habe schick ich Dir die neueste Version zu. VG Dude Zitieren
barney Geschrieben 17. Juni 2014 Autor Geschrieben 17. Juni 2014 He Dude, für die Drehzahl Bestimmung könnte ein Teensy Counter verwendet werden. Ich sehe mal nach wo und wie man diesen programmiert. 10 mal die Sekunde eine Drehzahl sollte reichen. Vielleicht sollte die Geschwindigkeit durch einen Mouse Sensor bestimmt werden. Bremsen ohne Taste: Da sollte ein anderer Wert einstellbar sein. Z.B. nur 20% anstatt 100%. Das ist leicht zu programmieren. Zitieren
Empfohlene Beiträge
Tritt dem Gespräch bei
Du kannst jetzt posten und dich später registrieren. Wenn du bereits einen Account hast kannst du dich hier anmelden.