Jump to content
elektro-skateboard.de

barney

Elektro-Skater
  • Gesamte Inhalte

    3.658
  • Benutzer seit

  • Letzter Besuch

  • Tagessiege

    8

Alle erstellten Inhalte von barney

  1. Ich habe kein Facebook kein Webserver und keine Fotos von mir. Fahren kann ich auch nicht richtig. Ich weiß auch nicht was Bushings sind. Wer will mich Sponsoren?
  2. Was ich mir aber zukünftig nur vorstellen kann, ist, dass ich nur die Leiterplatten bestelle. Löten ist mir zu aufwendig. 3 Stunden / Leiterplatte war mir zu heftig. Außerdem möchte ich jetzt an der Fernbedienung mit Display weiterarbeiten.
  3. Hi Dude, Sowas macht aber nur der von dir verwendete Motorsteller? Stottern!
  4. So würde das Ganze mit Bremse aussehen:
  5. Das muss derjenige melden, der mit 48Km/h das Flugfeld küsst. Der Papst macht das ja auch, aber im Stillstand.
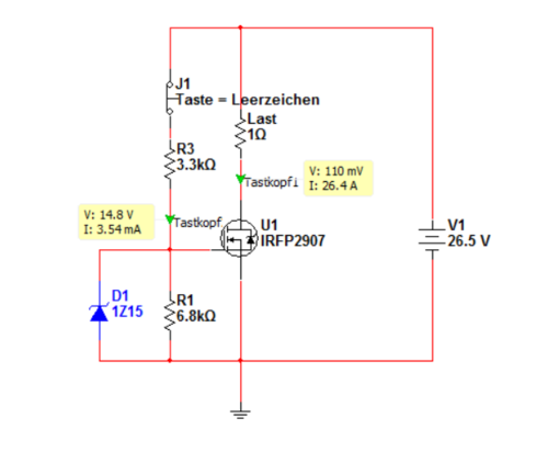
  6. Gedanken: Momentan habe ich die Änderungen und Fehler im Schaltplan und im Layout nachgearbeitet. Ich überlege gerade einen dritten MOSFET für ein Bremslicht, sowie einen Anschluss für ein Bremsservo einzuzeichnen. Hm? Wie sieht der allgemeinen Bedarf dafür aus?
  7. Hi Beatbuzzer, saubere Arbeit! :thumbsup: Zwei Fragen habe ich aber: 1. Wann wirst du zu den leichteren Brushless Motoren wechseln? 2. Wirst du an deine Ben Hur Räder für den Contest noch mit Messern versehen, wegen ausschalten des Mitbewerbs und so. :devil: VG Barney
  8. Anschlussbelegung komplett:
  9. Frequenzmessung Teensy: https://www.pjrc.com/teensy/td_libs_FreqMeasure.html
  10. Regler: 2 x den 70HV oder 120HV sind recht preiswert. Tacho: mehrere Möglichkeiten. Impulse zählen am Motor oder per Gabel- oder Reflexlichtschranke. Display: siehe mein Fernbedienungs Projekt. Das Display bekommst du mit 1.8 oder 2.5 Zoll. Geschwindigkeitsmessung: es gibt eine Frequnz count library, damit kannst du die Geschwindigkeit berechnen.
  11. Servotester für Analogservos Bausatz http://www.conrad.de/ce/de/product/234915 € 4,95
  12. Hi nambatu, ich vermute der Begriff Fernbedienung ist hier falsch. Weiter vermute ich, dass du nicht zwei Achsen benötigst. Willst du ein ein Energiepedal verwenden, oder mit der Hand die Motorleistung vorgeben? Wie auch immer, die Demos des Arduino haben deine Anforderung schon drin. Da musst du nur wenig anpassen. Wenn dir hier ein µ-Kontroller als übertrieben erscheint, kommt von mir der Hinweis, dass du dann aber später die Möglichkeit hast verschiedene Luxus-Funktionen unterzubringen. 1. Strombegrenzung 2. Geschwindigkeitsbegrenzung 3. Geschwindigkeitsmessung (Tacho) 4. Verschiedene Kurvenformen für das Energiepedal 5. Statusanzeige mit Display, für Spannung, Strom, Energie, Temperatur usw.. Was halt dir als wichtig erscheint. 6. Telemetrie (du lässt dir die aktuellen Daten aus 5 aufs Handy per BT-Modul zusenden) 7. Anomaliendetektor (Um Störungen im Raum Zeit Gefüge rechtzeitig ausweichen zu können. Ich habe schon mal davon gehört und diejenigen, die eine Seifenkiste ohne solch einen Detektor gebaut haben, konnten später davon nicht mehr berichten, weil sie sich momentan in der Unwahrscheinlichkeit befinden.) VG Barney
  13. Ja, mit einen Arduino oder Teensy als Protokollumsetzer. Sind nur wenige Zeilen Code, da du keine Sicherheitsfunktionen benötigst. Zwei Ansätze: 1. Nunchuk (Kabelgebunden) die Lösung ist hinreichend bekannt. 2. Joystick mit 2 Widerständen (der Klassiker). Das Programm ist ein 10 Zeiler. Die beiden Achsen auslesen (zwei Zeilen Code) und zwei PWM-Ausgänge mit diesen Werten Ansteuern (wieder zwei Zeilen Code). Zu 1.) Da der Nunchuk Kabelgebunden ist, schläft dieser nicht ein und muss kompliziert überwacht werden. VG Barney
  14. Anschlussbelegung:
  15. 20ms für das Einschalten als Problem für den µ-Kontroller? (die Welt ist gemein und fürchterlich:D) Mit der Lösung entfällt das Prellen, wie beim Mechanischen Schalter. Damit hatte ich beim µ-Kontroller mehr Probleme.
  16. Hi, warum Entschuldigung? Die Ursprungsfrage war ein Antispark und nicht Soft on/off! Anbei eine kleine Simulation. VG Barney Interpretation des Ergebnis: nach ca. 160ms wird innerhalb von 20ms der/die MOSFETs (soft) durchgesteuert.
  17. Jup, auf die Frage habe ich gewartet. Du kannst noch einen Kondensator parallel zur Z-Diode anlöten. Dann hast du ein Soft on off.
  18. Dann steigt der Strom über den 3.3k 52V - 15V = 37V / 3.3k Ohm = 11mA ca. 400mW Der 3.3k sollte Dann größer sein der an der Z Diode nicht. Da ändert sich nichts.
  19. So könnte es aussehen. 4mm qm direkt am MOSFET, mit Schrumpfschlauch als Schutz, angelötet. Das gelbe Steuersignal kommt vom Arduino, Teensy oder die Schaltung, die ich skizziert habe. Dafür reicht eine kleine streifenlochraster Platine völlig aus. Da hier kein nennenswerter Strom fließt, kann einfache Litze verwendet werden. Schalter mit Licht? Ich möchte nicht die Exekutive auf mich aufmerksam machen. VG Barney Ich habe hier einen Kühlkörper Schnittrest verwendet! Der ist nicht leistungsangepasst.
  20. 2 x IRFB 3006 :: Leistungs-MOSFET N-Ch TO-220AB 60V 195A 2,80€ -> 5,60€ (Es würde auch einer reichen!) (Reichelt) 1 x 3.3k Ohm Widerstand Metallfilm 1%, 0.6W, Bauform 207, 0,05€ (Segor) 1 x 6.8k Ohm Widerstand Metallfilm 1%, 0.6W, Bauform 207, 0,05€ (Segor) 1 x ZD 15V (Z-DIODE 15V) 1.3W 0,15€ (Segor) 1 x Wippenschalter 1,50€ (Segor) 2 x Kühlkörper für die IRFB z.B. V FI353 :: Aufsteckkühlkörper, 25,4x25,0x8,3mm, 18K/W 1,14€ (Reichelt) Die Teile bekommst du auch bei Unrad. VG Barney P.S: Das Datenblatt des MOSFETs bekommst du über google.de. Da wo Last steht, kommt dein Motorregler und der Empfänger hin. Ich habe zum Vergleich zwei verschiedene MOSFETs betrachtet, es reicht aber ein IRFB3006. Wenn du zwei nimmst, bist du auf der sicheren Seite. Es wäre besser, wenn du den Aufbauplan zeichnest und Beatbuzzer und oder ich schauen drauf, ob du es richtig verstanden hast. Ganz wichtig: Da hier die Masse geschaltet wird, darf es keine Komponente geben, die direkt an Masse (GND, oder -) hängt!!!:devil:
  21. UDS 60 V RDS(on) 0,0021 Ohm Der IRFB3006 hat eine deutliche niedrigere Verlustleistung!
  22. Die 5,-€ Lösung Leistungs-MOSFET N-Ch TO-247AC 75V 209A Nicht der Beste,aber ein schneller Ansatz. VG Barney
  23. Anbei das Bild dazu.
  24. Na gut eine 0.4V Diode tut es auch.
  25. Hier müsste ein Endschlossendes JAEIN verwendet werden. Du hast recht in Bezug auf die gespeicherte Energiemenge. Bei Lithium hast du aber Spaß bis zum letzten Meter. Bei Blei kannst du das Absterben langsam mitverfolgen. Vom Fahrverhalten und Tragbarkeit hat Lithium die Nase vorne. Der Preisunterschied ist natürlich nicht ganz ohne. Da kannst du natürlich die Haltbarkeit und den Fahrspaß gegenrechnen. Bei der Kalkulation an das neue Ladegerät denken! VG Banrey
×
×
  • Neu erstellen...