barney Geschrieben 21. Juni 2014 Autor Geschrieben 21. Juni 2014 (bearbeitet) - Balancer: hab ich nicht verstanden ... soll der Teensy die Zellspannungen beim Laden überwachen und ggf. die Ladeströme umverteilen. Da fehlt doch dann nich ein wenig auf der Platine? Oder steh ich auf dem Schlauch Darum der Expansion Port. Dann kann eine weitere Platine angedockt werden, die zu mindestens die Zellspannung messen kann. Ob beim Laden noch eine Balancer Funktion möglich ist? Da bin ich derzeit überfragt. - Hoffe ich bring jetzt nicht alles durcheinander aber ich hab 8s Lipos ... damit komm ich bei vollen Akkus etwas über die 33 V. Bin ich damit draußen oder werden damit noch Widerstände notwendig oder ? Wäre auf jeden Fall blöd, wenn keine 8s Verwendung finden könnten Der Spannungsteiler für die Spannungsmessung kann anders bestückt werden. Einen 3.3V Spannungswandler, der mehr als 32V verträgt habe ich nicht gefunden (und auch gesucht). Da müsste ein anderer genommen werden. Oder ich müsste die Spannungsmessung mit einen eigenen Pin abtrennen damit nicht die volle Akkuspannung auf die Schaltung gegeben werden muss. Hier wäre ein Jumper von Vorteil für diejenigen, die das nicht brauchen. VG Barney bearbeitet 21. Juni 2014 von barney Zitieren
barney Geschrieben 21. Juni 2014 Autor Geschrieben 21. Juni 2014 (bearbeitet) 3.3V 1.0A bis 40V Externe Links nur für Mitglieder sichtbar Da müsste noch eine Induktivität, Diode und zwei Kondensatoren ran. oder: So groß wie der Teensy! ? bearbeitet 21. Juni 2014 von barney Zitieren
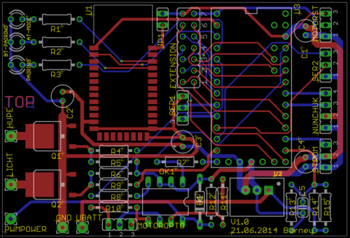
barney Geschrieben 21. Juni 2014 Autor Geschrieben 21. Juni 2014 Hi Dude, jetzt 80% Handgeroutet. Elektroskate Teensy 20140621_II.zip Zitieren
Dude Geschrieben 21. Juni 2014 Geschrieben 21. Juni 2014 Hi Barney, die andere Bestückung des Spannungsteilers versteh ich, Haken dran. Blöde Frage, also nicht lachen: kann man vor den Spannungswandler nicht einfach einen kleinen Widerstand klemmen, an dem so 1,6 Volt abfallen, dann sähe der eben nicht mehr als 32 V. Dude Zitieren
barney Geschrieben 21. Juni 2014 Autor Geschrieben 21. Juni 2014 Frage: kann man vor den Spannungswandler nicht einfach einen kleinen Widerstand klemmen, an dem so 1,6 Volt abfallen, dann sähe der eben nicht mehr als 32 V. Ganz schlechte Idee, Widerstand funktioniert nur bei konstanten Lasten. Z-Diode wäre da eine bessere Idee. Aber auch nicht besonders schön, da jedes V Spannungsabfall * 0.5A = 0,5W Verlustleistung bedeutet. Nee finde ich nicht überzeugend. Lieber dann schon richtig. VG Barney Zitieren
barney Geschrieben 21. Juni 2014 Autor Geschrieben 21. Juni 2014 Bis 36V Externe Links nur für Mitglieder sichtbar Zitieren
barney Geschrieben 22. Juni 2014 Autor Geschrieben 22. Juni 2014 Hi Sonni, Hi Dude, jetzt Butter bei den Fischen. Soll ich die Schaltung für 40V auslegen? Rastverbindungen für eventuelle Erweiterungen? VG Barney Zitieren
sonni Geschrieben 22. Juni 2014 Geschrieben 22. Juni 2014 Klingt gut. Damit bleibt luft nach oben. Unser antrieb braucht sowieso min 8s für 30 kmh. rastverbindungen klingen super. Lass uns die anordnung der shields noch diskutieren. Gruß sonni Zitieren
barney Geschrieben 22. Juni 2014 Autor Geschrieben 22. Juni 2014 Gut ist eine Ansage. Ich baue einen 40V Spanungswandler auf das Board. Für das Andocken nehme ich dann Flachbandverbinder mit ggf. Mit Raste ich überlege noch... Zitieren
barney Geschrieben 22. Juni 2014 Autor Geschrieben 22. Juni 2014 Damit die Leiterplatte nicht so groß wird, dass wir die Räder daran anschrauben können, nehme ich dann SMD Bauteile. Zitieren
Dude Geschrieben 22. Juni 2014 Geschrieben 22. Juni 2014 Autsch! Kann man die von Hand noch löten oder muss ich die drauf setzen und dann im Backofen das Lötzinn unter den Ameisenbeinchen zum Schmelzen bringen?:arf: Dude Zitieren
barney Geschrieben 22. Juni 2014 Autor Geschrieben 22. Juni 2014 Hi Dude, ich hatte nicht vor die SMD Serie mikrobe zu verwenden. 1206 reicht auch. Und mit der Weller und der Nadelspitze lässt sich das auch sehr gut löten. Auch für alte Sacke wie wir im Forum. Wobei ich die Vermutung aufstellen möchte, das die jetzigen E-Skater von heute, die Skater der 80er waren... Zitieren
barney Geschrieben 22. Juni 2014 Autor Geschrieben 22. Juni 2014 Hi Sonni, ich hätte noch einen Sensor Vorschlag. Nach der letzten SkatebyNight in Berlin, benötigen wir noch einen Detektor für den schlagartigen Blutverlust im Gehirn. Wenn nochmal solche minimal bekleideten Skaterinnen herumfahren, ist das wesentlich notwendiger, als der Detektor für den Funkabriss. Zitieren
Dude Geschrieben 22. Juni 2014 Geschrieben 22. Juni 2014 Hi Sonni, ich hätte noch einen Sensor Vorschlag. Nach der letzten SkatebyNight in Berlin, benötigen wir noch einen Detektor für den schlagartigen Blutverlust im Gehirn. Wenn nochmal solche minimal bekleideten Skaterinnen herumfahren, ist das wesentlich notwendiger, als der Detektor für den Funkabriss. Ich möchte als nicht Anwesender ungern so richtig konkret werden, aber den Detektor für diese Art von Funkstille im Gehirn tragen wir Männer doch alle mit uns :thumbsup: Zitieren
Dude Geschrieben 22. Juni 2014 Geschrieben 22. Juni 2014 Hi Dude,ich hatte nicht vor die SMD Serie mikrobe zu verwenden. 1206 reicht auch. Und mit der Weller und der Nadelspitze lässt sich das auch sehr gut löten. Auch für alte Sacke wie wir im Forum. Wobei ich die Vermutung aufstellen möchte, das die jetzigen E-Skater von heute, die Skater der 80er waren... Vom Geburtsjahrgang gehöre ich ja der 68er Generation an. Was hat das mit SMDs zu tun?Da wird mit knallhart vor Augen geführt, dass meine Lesebrille, die zu Verlöten normaler Widerstände gerade so noch reicht, wahrscheinlich verstärkungsbedürftig geworden ist und der Zahn der Zeit auch an mir nagt ... Zitieren
barney Geschrieben 22. Juni 2014 Autor Geschrieben 22. Juni 2014 Da drängt sich auf: Hase, Igel, Senioren. ... Zitieren
sonni Geschrieben 22. Juni 2014 Geschrieben 22. Juni 2014 Wegen dem sensor. Ich empfehle einen dehnungsmessstreifen. Zitieren
barney Geschrieben 22. Juni 2014 Autor Geschrieben 22. Juni 2014 Was habe ich da nur ausgelöst. ... Zitieren
barney Geschrieben 22. Juni 2014 Autor Geschrieben 22. Juni 2014 Mal was sachliches: Steckverbinder nicht mehr lösbar: Externe Links nur für Mitglieder sichtbar oder lösbar: Ich wäre für zwei, habe damit sehr gute Erfahrungen gemacht. Für Schwitzer, die nur negative Erfahrungen haben: Zitieren
Dude Geschrieben 22. Juni 2014 Geschrieben 22. Juni 2014 Habe keinerlei Erfahrung bei den Steckern und Rüttelbelastung - ich kann mir aber nicht vorstellen, dass sich da was löst. Lösbar damit auch für mich in Ordnung. Dude Zitieren
barney Geschrieben 23. Juni 2014 Autor Geschrieben 23. Juni 2014 Hi Sonni, Hi Dude, erste Probelayouts sind gemacht, die Platine wird 15-20mm länger. Ich kaufe am Donnerstag die Bauteile um die Größe der Bauteile zu verifizieren. Ich hatte noch nie einen 5 poligen TO220. Wird echt interessant. Zitieren
barney Geschrieben 23. Juni 2014 Autor Geschrieben 23. Juni 2014 Hi Dude, hast du schon die exponentielle Funktion eingearbeitet? VG Barney Zitieren
Dude Geschrieben 23. Juni 2014 Geschrieben 23. Juni 2014 Hi Barney, sorry, nein hab ich noch nicht - werde ich aber noch machen. Ich hatte heute meinen ersten Arbeitstag nach dem Urlaub und komme gerade vom Büro ... sobald ich wieder Luft holen kann gehts los. Zitieren
sonni Geschrieben 23. Juni 2014 Geschrieben 23. Juni 2014 @Barney: Wie sind die groben maße der Platine ? Wie denkst du dir die Anordnung der Shields? gruß sonni Zitieren
Empfohlene Beiträge
Tritt dem Gespräch bei
Du kannst jetzt posten und dich später registrieren. Wenn du bereits einen Account hast kannst du dich hier anmelden.