barney Geschrieben 24. Juni 2014 Autor Geschrieben 24. Juni 2014 Wie sind die groben maße der Platine ? Wie denkst du dir die Anordnung der Shields? Größe wie hier angezeigt. Shield, eher nein, da die Höhe zu sehr anwächst und der BT-Chip abgeschirmt wird. Weiter ist das Störverhalten des Spannungsregler (bis 40V Betrieb und 45V Spannungsfest) auch nicht ohne. So das die Erweiterungsplatine über eine Steckerleiste flexibel verbunden wird. Woran muss ich noch denken: Bohrlöcher für die Befestigung der Platine. ggf. Neuordnung der Bauteile.... Das jetzige Layout ist nur Machbarkeitsstudie! VG Barney Zitieren
Beatbuzzer Geschrieben 24. Juni 2014 Geschrieben 24. Juni 2014 Tag, Barney! Hab die Spannungsregler-Diskussion ein wenig verpennt und mich grad gewundert, warum Du da was diskretes aufbaust und die Störungen in Kauf nimmst... Gaptec hat nen 3,3V 1A DC/DC bis 42V im Angebot: Externe Links nur für Mitglieder sichtbar Zitieren
barney Geschrieben 24. Juni 2014 Autor Geschrieben 24. Juni 2014 @Beatbuzzer: Verdammt und ich habe immer nur RECOM gefunden und diese gehen nur bis 32V! Und weil ich meine Suchschranke bei 40V beendet habe..... Aber Eingebauten sind auch was schönes..... Danke Zurück zum alten Layout für alte Menschen Zitieren
Dude Geschrieben 24. Juni 2014 Geschrieben 24. Juni 2014 Zurück zum alten Layout für alte Menschen Strike!:peace: Zitieren
barney Geschrieben 24. Juni 2014 Autor Geschrieben 24. Juni 2014 Ich gebe mich geschlagen. Das Layout ist noch nicht optimal. Bohrungen sind gesetzt. Kondensatoren ohne Ende. Und alles (bis auf das BT-Modul und die beiden MOSFETs) in altersangemessene Durchstecktechnik. Ich lade auch die Eagle Datei hoch für eine letzte Sichtung! VG Barney Eletroskate Teensy 20140624.zip Zitieren
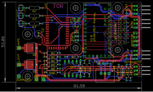
barney Geschrieben 25. Juni 2014 Autor Geschrieben 25. Juni 2014 Hi, dass sollte es jetzt sein. 90% Handgeroutet. Nur der Extension Stecker wurde Eagle überlassen. Größe ist sichtbar. Die Leiterbahnbreite wurde vervierfacht. Bauteile Lötfreundlich gewählt. @Dude / Beatbuzzer: Noch Anmerkungen? VG Barney Elektroskate Teensy 20140625.zip Zitieren
Beatbuzzer Geschrieben 26. Juni 2014 Geschrieben 26. Juni 2014 Wollst nicht noch nen Masse-Polygon machen, wahlweise auch pro Seite eins? Zitieren
barney Geschrieben 26. Juni 2014 Autor Geschrieben 26. Juni 2014 Hi Beatbuzzer, ja das Beste kommt zum Schluss! Ich habe bisher kein Poly gemacht, damit ich noch Korrekturen durchführen kann. Zitieren
Dude Geschrieben 26. Juni 2014 Geschrieben 26. Juni 2014 Hi Barney, sieht für mich jetzt echt spitze aus, Kompliment :thumbsup:. Ich hab die Datei mal in Eagle rein geladen ... bei dem Check des Platinenlayouts bringt er die Meldung, dass ein paar Abstände zwischen den Leiterbahnen zu klein sind. Mangels Erfahrung kann ich leider nicht beurteilen, ob das ein Problem darstellt oder nicht. Die Stecker für Nunchukempfäner, Ser1, Ser2 etc., sind das Molex-Steckerabstände oder die Abstände wie sie bei dem Anschluss von Servos etc. verwendet werden? Wäre es zu unverschämt wenn ich Dich bitte, die Teile, die Du bestellst, gleich in doppelter Ausführung zu beziehen (selbstverständlich gegen Vorauszahlung)? VG Dude Zitieren
Beatbuzzer Geschrieben 26. Juni 2014 Geschrieben 26. Juni 2014 bei dem Check des Platinenlayouts bringt er die Meldung, dass ein paar Abstände zwischen den Leiterbahnen zu klein sind. Das kommt drauf an, welche Grenzwerte du für den DRC eingestellt hast. Diese stelle ich normalerweise nach dem Können des Platinenherstellers ein und dann kann man fröhlich drauf los routen. Am Ende reicht ein kurzer Check, ob denn der Hersteller deines Vertrauens die Platine auch problemlos fertigen kann. Zitieren
barney Geschrieben 26. Juni 2014 Autor Geschrieben 26. Juni 2014 Das kommt drauf an, welche Grenzwerte du für den DRC eingestellt hast. Diese stelle ich normalerweise nach dem Können des Platinenherstellers ein und dann kann man fröhlich drauf los routen. Am Ende reicht ein kurzer Check, ob denn der Hersteller deines Vertrauens die Platine auch problemlos fertigen kann. Jup, ich habe die Datei: Externe Links nur für Mitglieder sichtbar verwendet. Derzeit wird nur noch eine Leiterbahn bemängelt. Sollte aber gehen. Zitieren
Beatbuzzer Geschrieben 26. Juni 2014 Geschrieben 26. Juni 2014 Hi Beatbuzzer, O.K.? Jetzt hab ich nen schlechtes Gewissen Bin doch nicht der Lehrer hier... Aber sieht gut aus! Zitieren
barney Geschrieben 26. Juni 2014 Autor Geschrieben 26. Juni 2014 Jetzt hab ich nen schlechtes Gewissen Bin doch nicht der Lehrer hier... Aber sieht gut aus! Nein, so sehe ich das auch nicht... Einholen einer zweiten fachlichen Meinung! Lehrer: Ich hatte vor einigen Jahrzehnten mal einen mehrjährigen Lehrauftrag zum Thema Leiterplatten. Ist leider lange her, daher mache dir keine Sorgen zum Thema belehren Ich stelle nur fest, dass es nicht so schnell mehr von der Hand geht und die heutigen Technologien, Feinstleitertechnik von damals locker mitmacht. Für 0.3mm Bohrungen und 6/12mil Leiterbahnen hat mich damals Conti verflucht. Heute kein Thema mehr.... und das für wenig Geld! Zitieren
barney Geschrieben 26. Juni 2014 Autor Geschrieben 26. Juni 2014 Die Stecker für Nunchukempfäner, Ser1, Ser2 etc., sind das Molex-Steckerabstände oder die Abstände wie sie bei dem Anschluss von Servos etc. verwendet werden? Ich habe einfache Jumperbrücken als Grundlage genommen. Diese sollten den typischen Abstand wie die Servos haben. Die Pin Reihenfolge sollte so auch stimmen. Wichtig ist nochmal der Hinweis mit den 90° Anschlüssen. Die sind extra dafür da, damit die Platine nicht so hoch wird. Wäre es zu unverschämt wenn ich Dich bitte, die Teile, die Du bestellst, gleich in doppelter Ausführung zu beziehen (selbstverständlich gegen Vorauszahlung)? Hier finden wir schon eine Lösung. Verdammt, jetzt fällt mir auf, das ich die Temperaturmessung verschlampt habe. Man man man..... Zitieren
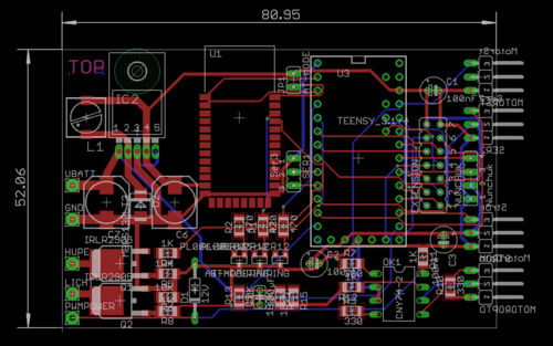
barney Geschrieben 26. Juni 2014 Autor Geschrieben 26. Juni 2014 (bearbeitet) Jetzt auch mit Temperaturmessung. bearbeitet 26. Juni 2014 von barney Zitieren
barney Geschrieben 27. Juni 2014 Autor Geschrieben 27. Juni 2014 Hi Dude, Sonni, Chrizz, letzte Aufforderung. Soll die Versorgungsspannung und die Power MOSFETs-Anschlüsse zum Löten oder auch zum Stecken sein? Für die Versorgungsspannung / MOSFETs würde ich vorschlagen: Externe Links nur für Mitglieder sichtbar Die gibt es auch zweipolig, ich bin nur zu faul zum suchen. Oder: Wie gewohnt! Am Samstag möchte ich den Leiterplattenauftrag absenden. VG Barney Zitieren
Dude Geschrieben 27. Juni 2014 Geschrieben 27. Juni 2014 Löten wäre für mich in Ordnung. Falls Steckverbindung bevorzuge ich die erste Variante, die sieht so aus als würde sie sich nicht so leicht abziehen lassen (ich meine, da ist eine kleine Plastiknase sichtbar). Dude Zitieren
barney Geschrieben 28. Juni 2014 Autor Geschrieben 28. Juni 2014 Hi Dude, Sonni, Chrizz, ein Dilemma. Der schicke kleine Molex PB-53047-02 passt unauffällig auf die Platine. Verträgt aber nur 1A bis 125V. Der PC352 L hält 3A durch. Wenn ich aber berücksichtige, dass die beiden MOSFETs IRLR2905 gut und gerne 20-30A vertragen (können) und wenn ein Lichtmodul und ein Hupe angeschlossen sind realistische 5-10A zusammen kommen können, ist das wohl nicht ausreichend. Es gibt natürlich auch 10A Stecker, aber diese dominieren dann die Platine. Wenn wir uns in tiefer Zurückhaltung der Ströme üben, sollte ein 3A Connector ausreichend sein. Sollte jemand mehr Strom benötigen, so darf der IRLR nicht auf der Platine bestückt werden und dafür das Gate Signal auf den Connector gebrückt werden. Sozusagen ein Outsourcing wie für das PWM-Signal, für den Main MOSFET, der die Versorgungsspannung ein und ausschaltet. Oder wir löten Kabel ran, wie ich es ursprünglich geplant hatte und dort sind dann Steckverbinder angebracht. Diese könne dann wuchtiger ausfallen. Wat nun? Barney Zitieren
barney Geschrieben 28. Juni 2014 Autor Geschrieben 28. Juni 2014 Anmerkung: die 35um Leiterbahn für die IRLR2905 können ca. 10A Dauerstrom ab. Mehr sollte man nicht rüberjagen. Aber wer hupt und leuchtet schon mit mehr als 10A. Zitieren
barney Geschrieben 28. Juni 2014 Autor Geschrieben 28. Juni 2014 Aehm Ich will auch bitte !!! Ein zweites Dilemma: klar werden die Leiterplatten viel günstiger wenn wir mehr abnehmen. Aber falls ich beim Layouten Mist gebaut habe, will ich nicht beim ersten Schuss zuviele bestellen. Ich würde erst gerne 5 Platinen bestellen und eine bestücken. Wenn dann alles funktioniert, würde ich nachbestellen. Viele Grüße Barney Zitieren
Dude Geschrieben 28. Juni 2014 Geschrieben 28. Juni 2014 Also Kabel löten, wie ursprünglich geplant - oder Dude Zitieren
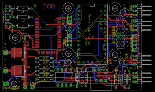
barney Geschrieben 29. Juni 2014 Autor Geschrieben 29. Juni 2014 Hi, ein Kompromiss! Dieser Steckertyp verträgt 3A Dauerstrom und ist mit einer Schnappnase gegen herunterrutschen gesichert. Wer noch mehr Strom braucht, kann dann direkt Kabel in die Bohrlöcher löten. Ich habe für eine flache Bauweise liegende Stecker eingezeichnet. Wer platz hat, kann auch stehende verwenden. Ich habe noch einige Vias verteilt um die Masse-Flächen oben / unten miteinander zu verbinden. Dies ist scho mal eine Übung für den Selbstbau ESC. VG Barney P.S.: Es ist kaum zu ahnen, dass solch eine Steckersuche knapp 4-5 Stunden gedauert hat. Dann auch noch ein Symbol für EAGLE zu finden ist auch nicht ganz ohne. Die Bibliothek, die ich gefunden habe, war dann auch noch fehlerhaft und auf dem falschen Layer. Elektroskate Teensy 20140629.zip Zitieren
Dude Geschrieben 29. Juni 2014 Geschrieben 29. Juni 2014 Ich muss jetzt mal was loswerden, abseits von Wünschen an die Funktion, Stecker, Platinenlayouts etc.: BARNEY, DEIN EINSATZ, DEINE MÜHE UND DEINE INVESTIERTE ZEIT IST EINFACH SENSATIONELL, DANKE :thumbsup: Wenn Du nach unserer Meinung fragst muss ich mich echt aufraffen auch wirklich darüber nachzudenken, weil ich davon ausgehen kann, dass Deine Lösung eh schon super ist und wenn noch was fehlt kommt die Nacharbeit prompt im nächsten Post. Liege ich falsch oder bist Du es gewohnt in Entwicklungsteams zu arbeiten, in denen es darum geht, die technisch beste Lösung zu finden, in der möglichst alle Wünsche und Vorstellungen der Beteiligten Berücksichtigung finden? So, das musste einfach mal gesagt werden - zurück an die Arbeit. Dude Zitieren
Empfohlene Beiträge
Tritt dem Gespräch bei
Du kannst jetzt posten und dich später registrieren. Wenn du bereits einen Account hast kannst du dich hier anmelden.