flubber Geschrieben 6. August 2014 Geschrieben 6. August 2014 Offensichtlich gehts ja mittlerweile auch bei Alien anders, werd ich ausprobieren.Dude Hab es jetzt ausprobiert. läuft, bzw. bremst ohne zu stottern :thumbsup: Firmware ist die car16 UV45 (oder SUV45 bei Sensored ESC) flubb Zitieren
barney Geschrieben 6. August 2014 Autor Geschrieben 6. August 2014 Ein Blick in den Schaltplan verrät: nein, da hilft nur ein Jumper. Dieser könnte vorne neben den USB Anschluss rausragen. Grundsätzlich sollte nicht mehr per USB versorgt werden, da der Teensy nicht genügend Strom für das BT-Modul liefern kann! Zitieren
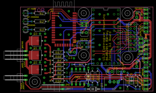
barney Geschrieben 8. August 2014 Autor Geschrieben 8. August 2014 Hi Dude, die Finale Version 2.3! Ich habe keine Idee mehr, was fehlen könnte. Wenn offensichtliche Fehler zu sehen sind, Flag setzen! Andere interessierte: Sollte ein Feature noch benötigt werden, dann jetzt melden oder für immer schweigen! VG Barney Elektroskate Teensy 20140808.zip Zitieren
barney Geschrieben 8. August 2014 Autor Geschrieben 8. August 2014 10 Minuten Pause und man findet drei Fehler! Mist. Zitieren
barney Geschrieben 8. August 2014 Autor Geschrieben 8. August 2014 Niemals einen Text über eine Bohrung legen! Auch nicht über die Pads vom SMD. Siehe HC-05. Sollte nun alles sauber sein! Layer 125 "_tnames" mal einschalten! Dafür den Layer 25 "tnames" ausschalten. So soll der Bestückungsdruck aussehen. Mal sehen ob der Leiterplattenhersteller das kann. Elektroskate Teensy 20140808.zip Zitieren
barney Geschrieben 8. August 2014 Autor Geschrieben 8. August 2014 10 Minuten Pause und man findet drei Fehler! Mist. Wer den Fehler in Externe Links nur für Mitglieder sichtbar findet bekommt einen ASCII Fisch von mir. Eagle: Ich hatte noch nie ein Leiterplattenprogramm, welches nicht meckert, wenn ich Kurzschlüsse route. Da ist das Programm echt schräg, oder ich verstehe es nicht richtig. Warum benötige ich jedes mal den DRC dafür? Auch Verstöße gegen die Design Rules wird beim Routen nicht geprüft! Warum? Kann mir jemand da weiterhelfen? Zitieren
Beatbuzzer Geschrieben 8. August 2014 Geschrieben 8. August 2014 Kann mir jemand da weiterhelfen? Ich arbeite ausschließlich mit eagle (Arbeit und zu Hause) und kenne es auch so, dass man sich die Fehler erst mit ausführen des DRC ansieht. Aber es spricht ja nichts dagegen, den DRC bei fragwürdigen Routen zwischendurch schonmal kurz anzuwenden. Autoroute hält sich an die Designregeln, allerdings kann man das ja eher schlecht auf eine ganze Platine anwenden. Das taugt nur für einzelne Abschnitte... Zitieren
barney Geschrieben 8. August 2014 Autor Geschrieben 8. August 2014 Ich arbeite ausschließlich mit eagle (Arbeit und zu Hause) und kenne es auch so, dass man sich die Fehler erst mit ausführen des DRC ansieht. Aber es spricht ja nichts dagegen, den DRC bei fragwürdigen Routen zwischendurch schonmal kurz anzuwenden.Autoroute hält sich an die Designregeln, allerdings kann man das ja eher schlecht auf eine ganze Platine anwenden. Das taugt nur für einzelne Abschnitte... Danke Beatbuzzer, dann habe ich nichts übersehen! Ich staune nur, das TOPCAD solche Fähigkeiten vor ca. 25 Jahren hatte. Da wurden Kurzschlüsse und Designverstöße sofort angezeigt und akustisch unterlegt. Da musste ich den Rule Check abschalten um gegen die Rules verstoßen zu können. Die Sinnhaftigkeit erschließt sich mir nicht wirklich mit EAGLE, warum das Programm so was nicht beherrscht. Autorouter: Da könnten wir beide das Forum mit viele LOLs füllen. VG Barney Edit: Früher war alles viel Besser, da gab es auch mehr Lametter an den Tannen. Zitieren
Beatbuzzer Geschrieben 9. August 2014 Geschrieben 9. August 2014 Danke Beatbuzzer, dann habe ich nichts übersehen! Das würde ich so nicht sagen... Ich kenne es nur nicht anders, und hab deshalb so eine Funktion bisher nicht gesucht. Vielleicht gibt es sie doch irgendwo, aber ich glaube nicht. Zitieren
barney Geschrieben 9. August 2014 Autor Geschrieben 9. August 2014 Das würde ich so nicht sagen...Ich kenne es nur nicht anders, und hab deshalb so eine Funktion bisher nicht gesucht. Vielleicht gibt es sie doch irgendwo, aber ich glaube nicht. Wenn du es nicht weißt, wer dann?[emoji51] Zitieren
barney Geschrieben 11. August 2014 Autor Geschrieben 11. August 2014 Kollision: Schraube und Stecker für die Stromversorgung waren Suboptimal zueinander platziert. Jetzt viel besser gelöst! Zitieren
barney Geschrieben 11. August 2014 Autor Geschrieben 11. August 2014 Beweis, dass die Schaltung nicht nur ein Fake ist: Zitieren
Dude Geschrieben 12. August 2014 Geschrieben 12. August 2014 Beweis, dass die Schaltung nicht nur ein Fake ist: [ATTACH]1235[/ATTACH] Sauber! Was ist das für'ne Metallschiene, die da raus schaut? ... Masseleiste:p Zitieren
barney Geschrieben 12. August 2014 Autor Geschrieben 12. August 2014 Damit sind die Headways (Akkus) befestigt worden. Ansonsten potentialfrei! Zitieren
Kai Geschrieben 12. August 2014 Geschrieben 12. August 2014 Beweis, dass die Schaltung nicht nur ein Fake ist lol, da hättest du dir aber viel Mühe gegeben für einen Fake Zitieren
flubber Geschrieben 12. August 2014 Geschrieben 12. August 2014 Und selbst wenn das ein fake wäre, hätten das nur ein paar wenige auserwählte verstanden. ich z.b nicht... Zitieren
barney Geschrieben 12. August 2014 Autor Geschrieben 12. August 2014 lol, da hättest du dir aber viel Mühe gegeben für einen Fake Hoverboard? War schon ein deutlicher Aufwand für nichts Zitieren
Kai Geschrieben 12. August 2014 Geschrieben 12. August 2014 Hoverboard war ein Fake :confused5::confused5::confused5: Zitieren
barney Geschrieben 12. August 2014 Autor Geschrieben 12. August 2014 Wenn die Leiterplatte funktioniert, bin ich am Überlegen hier ein erneute Abfrage zu machen, wer eine "LEITERPLATTE" haben möchte. Nur Leiterplatte, kein löten, kein Komplettbau o.ä.! Der oder Diejenige, sollte löten können und eine Vorstellung von Elektrotechnik haben. Es müssten mindestens 5 Stück abgenommen werden, damit der Preis unter 15,-€/ Leiterplatte (ohne Bauteile) bleibt. Zitieren
barney Geschrieben 12. August 2014 Autor Geschrieben 12. August 2014 Hoverboard war ein Fake :confused5::confused5::confused5: Oh, Entschuldigung, ich wollte dein Weltbild nicht zerstören! :devil: Zitieren
Dude Geschrieben 16. August 2014 Geschrieben 16. August 2014 Basisversion mit Fluxkompensator erfolgreich in Betrieb genommen:thumbsup: Motorbremse ist inzwischen auch besser dosierter … vermute, dass ich in der alten Version des Motorstellers noch einen Bug drin hatte - der wird wohl jetzt ewig unentdeckt bleiben:o Dude Zitieren
barney Geschrieben 16. August 2014 Autor Geschrieben 16. August 2014 Hi Dude, sogar mit Plastik Unterlegscheiben und rausgeführter Pairing LED. (Sollte das Standard sein?) Und stimmt die Spannungs- und Strommessung einigermaßen? Zitieren
Dude Geschrieben 17. August 2014 Geschrieben 17. August 2014 Hi Dude, sogar mit Plastik Unterlegscheiben und rausgeführter Pairing LED. (Sollte das Standard sein?) Und stimmt die Spannungs- und Strommessung einigermaßen? ... kommt als nächstes. Muss/möchte hierzu die BT Ausgabe verwenden. Ein Android Handy hab ich mir schon mal von meinem Jünsten ausgeliehen:D. Hab allerdings keine Ahnung welches BT Terminal am geeignetsten ist und wie ich die Kommunikation mit dem BT Modul am Teensy anspreche. Über Hinweise oder eine Schritt-für-Schritt Anleitung wäre ich super dankbar (hab noch den Teensy Code von Deinem Auslieferungszustand drauf, nix geändert). Mein Kenntnisstand in der Hinsicht: pairing meines Handys mit der Freisprecheinrichtung via BT. VG Dude Zitieren
barney Geschrieben 17. August 2014 Autor Geschrieben 17. August 2014 BT-Terminal von qwerty. Kostet nichts und geht sehr gut. Also BT einschalteten und scannen am Handy. Dann sollte ein Gerät erschienen das Elektroskate heißt. Code 1234 Dann BT-Terminal App öffnen. Sichere Verbindung auswählen. Elektroskate auswählen. Dann rattern die Daten durch, im Sekundentakt. Die LEDs verändern sich auch auf der Leiterplatte. Zitieren
Dude Geschrieben 17. August 2014 Geschrieben 17. August 2014 (bearbeitet) Danke! Dann mach ich mich mal dran ... geklappt! bearbeitet 17. August 2014 von Dude Zitieren
Empfohlene Beiträge
Tritt dem Gespräch bei
Du kannst jetzt posten und dich später registrieren. Wenn du bereits einen Account hast kannst du dich hier anmelden.