sonni Geschrieben 10. Juni 2013 Geschrieben 10. Juni 2013 Klasse Barney, ich hätte ohne die Strombegrenzung angst um die selbst gewickelten Windungen meines Radnabenmotors. und man kann auch einen kleineren Esc an board holen. Echt schade dass der Funkabriss so eine Sackgasse beim Nunchuck ist.... gruß sonni Zitieren
barney Geschrieben 11. Juni 2013 Geschrieben 11. Juni 2013 Mal wieder was praktisches: Das Arduino Board hat jetzt einen neuen Pin 13. Damit kann die Leistungselektronik eingeschaltet werden. Ich werde den Pin noch eine PWM verpassen, damit der Leistungsteil innerhalb von zwei Sekunden soft eingeschaltet wird. Also hier kein Relais anschließen, sondern MOSFETS! Derzeit wird der Pin einfach hart eingeschaltet! hart eingeschaltet -> Nein, der Arduino kann jetzt mit einer PWM den Leistungsteil soft einschalten. Aber nicht mit Pin 13, sondern Pin 12. Pin 13 hat die Seuche. VG Barney Zitieren
barney Geschrieben 11. Juni 2013 Geschrieben 11. Juni 2013 Echt schade dass der Funkabriss so eine Sackgasse beim Nunchuck ist.... gruß sonni ja, ich habe auch keine Idee mehr! Der Nunchuk ist mit der Erwartung "Funkabriss erkennen" eine Sackgasse. Vielleicht ist es auch nur der Nunchuk von Logi3? Hat jemand ein anderes Modell, dass sich besser verhält? Z.B. Sleep Mode? VG Barney Zitieren
sonni Geschrieben 11. Juni 2013 Geschrieben 11. Juni 2013 ich habe hier nen nunchuck von madcatz in reserve, bring ich dir zur skatenight mit. Die Verhaltensweise ist aber ähnlich dem logic 3. gruß s. Zitieren
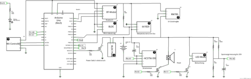
barney Geschrieben 19. Juni 2013 Geschrieben 19. Juni 2013 (bearbeitet) Ohne Garantie! VG Barney bearbeitet 19. Juni 2013 von barney Fehler im Bild Zitieren
barney Geschrieben 19. Juni 2013 Geschrieben 19. Juni 2013 ich habe hier nen nunchuck von madcatz in reserve, bring ich dir zur skatenight mit.Die Verhaltensweise ist aber ähnlich dem logic 3. gruß s. Danke! Mal sehen wie der sich macht. VG Barney Zitieren
barney Geschrieben 22. Juni 2013 Geschrieben 22. Juni 2013 Ohne Garantie! VG Barney Der Messwiderstand hat 10kOhm nicht 5kOhm ändere ich bald ab in der Zeichnung. Zitieren
barney Geschrieben 23. Juni 2013 Geschrieben 23. Juni 2013 Im Schaltplan habe ich den 10kOhm Widerstand für den DS1820 vom Signalausgang nach +5V vergessen. Zitieren
barney Geschrieben 23. Juni 2013 Geschrieben 23. Juni 2013 Hi Sonni, du solltest nicht mit meiner vorletzten Fassung fahren. Die Strombegrenzung macht genau das Gegenteil! Bei Überstrom wird meine Routine zum Booster:D Habe ich gerade korrigiert und auf dem Tisch getestet. Jetzt scheint die Strombegrenzung wirklich zu funktionieren. VG Barney Zitieren
barney Geschrieben 23. Juni 2013 Geschrieben 23. Juni 2013 Neue Eigenheit beim Nunchuk kennengelernt: Die Buttons verschleißen sehr schnell, mit dem Ergebnis, dass meine Fahrroutine in Neutralstellung geht - also das Board ohne Antrieb rollt. Ich werde die Taste anders überwachen, so dass diese für 2-3 Zehntelsekunden mal aus seien kann! Und ich habe währen der Fahrt immer über meine Funkabriss-Routine geflucht. Zitieren
barney Geschrieben 2. Juli 2013 Geschrieben 2. Juli 2013 Erste Erfahrung mit der Strombegrenzung: Ich werde das Programm ändern. Es ist äußerst unschön, wenn beim starken beschleunigen schlagartig diese aufhört, wenn man in der Strombegrenzung ist. (nein ich bin nicht joda) Es muss der Beschleunigungswert langsam abgebaut werden, wenn man in die Nähe von Imax kommt. Das blöde derzeit ist, dass ich auf einen externen BLC gehe, der nicht sofort auf die neuen Beschleunigungswerte reagiert. VG Barney Zitieren
Chrizz Geschrieben 2. Juli 2013 Geschrieben 2. Juli 2013 oho, hast ne Rodeo App geschrieben ? Wer am läng'sten drauf stehen bleibt gewinnt ! Zu viel Beschleunigung braucht man eh nicht und es belastet den Antrieb .. Zitieren
gerald-z Geschrieben 3. Juli 2013 Geschrieben 3. Juli 2013 Hallo Ich hab hier den Überblick verloren was die Steuerung mit dem Wii Nunchuck betrift. Funktioniert das jetzt vernünftig? Des öfteren habe ich von Funkabrissen und einschlafende Sensoren gelesen? Muss noch dazu sagen das ich vom Programmieren und Arduino bis jetzt überhaupt keine Ahnung hab. Gibt es hier jemand der mir das erklären kann was man da jetzt alles benötigt? Oder jemand der das halb fertig liefern kann? Strombegrenzung und so Zeugs brauche ich nicht. (Strom habe ich genug in der Steckdose ) Gruß Gerald Zitieren
barney Geschrieben 4. Juli 2013 Geschrieben 4. Juli 2013 Hallo Ich hab hier den Überblick verloren was die Steuerung mit dem Wii Nunchuck betrift. Funktioniert das jetzt vernünftig? Des öfteren habe ich von Funkabrissen und einschlafende Sensoren gelesen? Muss noch dazu sagen das ich vom Programmieren und Arduino bis jetzt überhaupt keine Ahnung hab. Gibt es hier jemand der mir das erklären kann was man da jetzt alles benötigt? Oder jemand der das halb fertig liefern kann? Strombegrenzung und so Zeugs brauche ich nicht. (Strom habe ich genug in der Steckdose ) Gruß Gerald Hi Gerald, die Steuerung funktioniert vernünftig. Spannungs- und Strommessung, Strombegrenzung, Temperaturmessung, Bluetooth, Licht, Hupe und ein Transwarp Feld muss nicht sein. Ich bin mit fast allen Funktionen (kein Licht und Hupe) einwandfrei durch die Skatenight Berlin gekommen. Nach 10 Minuten hatte ich mich umgewöhnt, mit den kleinen Nunchuk zu beschleunigen. (Bremsen kann ich nicht, da ich einen Flugregler verwende.) Funkabriss: Ist kein wirklicher Funkabriss, sondern eine Erkennungsroutine für einen leeren Nunchuk oder wenn einer vom Board fällt. Kannst du weg parametrieren, wenn du da Zweifel haben solltest. Schaltplan habe ich gepostet. Wenn du alles o.g. weg lässt, benötigst du ca. 60 Minuten als Laie und du hast deine eigene Nunchuk Fernbedienung! Hol dir ein kleines Arduino Board ohne Stiftleiste Externe Links nur für Mitglieder sichtbar -> diesen findest du bei eBucht ohne Stifte. Wenn du noch wenige Tage warten kannst, ich habe mir gerade einen Playstaion Move Controller gekauft und werde diesen auf Eignung prüfen. VG Barney Zitieren
barney Geschrieben 5. Juli 2013 Geschrieben 5. Juli 2013 Ich hatte noch was vergessen in der Aufzählung: Spannungs- und Strommessung, Strombegrenzung, Temperaturmessung, Bluetooth, Licht, Hupe, PWM Leistungsschalter und ein Transwarp Feld. PWM-Leistungsschalter heute angeschlossen. Funktioniert wie erwartet. Mal sehen ob dieser auch 50A Fahrleistung überlebt. VG Barney Zitieren
barney Geschrieben 8. Juli 2013 Geschrieben 8. Juli 2013 PWM-Leistungsschalter heute angeschlossen. Funktioniert wie erwartet. Mal sehen ob dieser auch 50A Fahrleistung überlebt. Hat 31Km überlebt. Dabei wurde sogar eine Skaterin eine Steigung mit hochgezogen. Zitieren
barney Geschrieben 8. Juli 2013 Geschrieben 8. Juli 2013 So ein Mist. Den Sony Move Controller kann ich völlig vergessen. Eine Abmessung (jugendfrei) wie eine Salatgurke mit Taster und Joystick. Ergonomisch wie ein Schlagstock. Es muss bei Sony völlig ausgeharkt sein. In der Bedienung unmöglich. Also nix für jemanden, der Sicherheitsausrüstung trägt, oder nicht ausgelacht werden will. Nächste Alternative -> disemboweled Nunchuk :devil: Arduino mini Rev5 + BT-Modul im Nunchuk. Der original Kram fliegt raus. Dann habe ich nicht nur volle Kostenkontrolle über mein Handy, sondern auch über den Nunchuk. 4 analoge Eingänge -> 2 für Joy und einen für den Akkustand. 6 digitale I/O -> 2 für Taster, 1 LED und der Rest ist frei. Hoffentlich lässt sich das Akku weiter verwenden. Zitieren
Chrizz Geschrieben 8. Juli 2013 Geschrieben 8. Juli 2013 Cool, war'st also gestern noch dort eboarden :-) Ich hab's nimmer geschafft. Wegen Auto begutachten, zur Werkstatt bringen und danach quer durch die Stadt mit dem ersten Eigenbau Cityboard yeessss. Zitieren
gerald-z Geschrieben 8. Juli 2013 Geschrieben 8. Juli 2013 Ich hab endlich mal Zeit gefunden um hier einige Seiten durch zu stöbern. Da in Österreich wohl ein Segway keine Straßenzulassung brauch. Sieht es so aus als ob ich mit mein Board auch auf der Strasse fahren darf. Voraussetzung: Maximal 600 Watt Leistung, Maximal 25km/h, Hupe, bei Dunkelheit Beleuchtung, Breite maximal 800mm. Ich hab jetzt in meinem Nunchuck einen Servotester eingebaut inkl. Hube und einen Schalter wo ich maximal 20km/h fahren kann. Meine Frage: Kann ich beim Arduino ein Relai für die Hupe anschließen? (Hupe braucht 25 Volt) Und mit einer Tastenkobination auf dem Nunchuck zwischen zwei Geschwindigkeiten wählen? Wie schwer ist es das Arduino Programm auf solche Bedürfnisse anzupassen? Funktioniert das Arduino mini mit 5 oder 6 Volt? Gruß Gerald Zitieren
barney Geschrieben 9. Juli 2013 Geschrieben 9. Juli 2013 Hallo Gerald-z Kann ich beim Arduino ein Relai für die Hupe anschließen? (Hupe braucht 25 Volt) Ja, aber nicht direkt. Dieses Thema hatte ich jetzt hier gefühlte vier mal. Bitte suche in diesem Threat! Ich möchte es nicht schon wieder aufschreiben. Was hast du denn dagegen, die Hupe wie oben im Schaltplan beschrieben anzuschließen? Und mit einer Tastenkobination auf dem Nunchuck zwischen zwei Geschwindigkeiten wählen? Ich versuche mal Gedanken zu lesen. Du meinst, wenn die Ordnungshüter in der Nähe sind, "Verkehrs konform", wenn aus Sichtweite "Fun Mode"? Wie schwer ist es das Arduino Programm auf solche Bedürfnisse anzupassen? Kein besonderer Aufwand. Funktioniert das Arduino mini mit 5 oder 6 Volt? Input Voltage: 7-9 V Über den Regler Eingang Direktanschluss: soll es von 3,3V bis 5V auch funktionieren VG Barney Zitieren
barney Geschrieben 9. Juli 2013 Geschrieben 9. Juli 2013 Erste Gedanken: Ich habe gestern einen Nunchuk Controller zerlegt. Der Arduino Mini und ein BT-Modul passen hinein. Folgende Funktionen stelle ich mir vor: Von den 12 digitalen I/O: 1. zwei Taster -2 2. eine Zweifarben LED für den Status -2 3. Piezo Summer -1 Rest 7 vier analoge I/O: 1. Joystick -2 2. Spannung des Akkus -1 Rest 1 Datenausgabe: Es sollen mindestens 10 Abtastungen die Sekunde übertragen werden. Um die Entwicklung zu vereinfachen, wird eine schlichte Textausgabe durchgeführt. Dann kann wie bei der Telemetrie mit den Handy die Verbindung überprüft werden. Ausgabe: #Index (16Bit);Bit digital I/O 1;Bit digital I/O 2;Bit digital I/O n....;Wert analog 1(10Bit);Wert analog 2;Wert analog 3;Wert analog 4;<CR> 2010;1;0;0;0;0;0;0;0;0;0;0;0;512;512;850;0;<CR> -> Heißt Taste 1 gedrückt, Joystick X/Y Mittelstellung (512), Akku fast voll (850) Der fortlaufende Index soll einen Funkabriss aufzeigen. Rücksendekanal: Die Zweifarben LED und der Piezo 1;1;0 -> In der LED beide Chips an (1;1), Piezo aus (0) Software: Init Routine für BT-Modul: 1. Namensvergabe: Nunchuck 2. Baud Rate festlegen 3. Pairing mit Arduino Controller BT-Modul durchführen. Rest folgt Bevor ich loslege, hat jemand noch eine Idee, die ich mit einbauen sollte? Vibrationsmotor? VG Barney Zitieren
benediktsamuel Geschrieben 9. Juli 2013 Autor Geschrieben 9. Juli 2013 Hey, Vibrationsmotor ? Falls du mal einschläfst am Steuer ? Wie wärs mit nem kleinen LCD im Nunchuck für den Akkustand im Board ? Hört sich so schon optimal an. willst du vielleicht den Joystick so anpassen, dass er sich nurnoch nach oben und unten bewegt? ich denke dann könnte man präziser steuern. Und noch eine Idee: Wenn Gasposition auf 0 und c-Taste 5 Sekunden gedrückt Moduswechsel. Nun wird das Gassignal direkt übergeben, also ohne "Cruisecontroll" LG Bene Zitieren
barney Geschrieben 10. Juli 2013 Geschrieben 10. Juli 2013 Vibrationsmotor ? Falls du mal einschläfst am Steuer ? Ich dachte da mehr an die Massagefunktion wie beim Mercedessitz Nein, für wichtige Botschaften wie: * Überstrom * Unterspannung * Temperatur * Was auch immer... Wie wärs mit nem kleinen LCD im Nunchuck für den Akkustand im Board ? Den Akkustand habe ich schon per Telemetrie auf dem Handy! Und ein Display in passender Größe da unterkriegen? Hört sich so schon optimal an. willst du vielleicht den Joystick so anpassen, dass er sich nurnoch nach oben und unten bewegt? ich denke dann könnte man präziser steuern. Ich wüsste nicht wie ich das mechanisch realisieren sollte! Außerdem nutze ich die andere Achse für Licht und andere Umschaltungen! Wenn Gasposition auf 0 und c-Taste 5 Sekunden gedrückt Moduswechsel. Nun wird das Gassignal direkt übergeben, also ohne "Cruisecontroll" Hört sich gut an, passt auch zur Anfrage von Gerald-z. Ich nehme aber besser zum Umschalten die Achse, womit das Licht eingeschaltet wird! Über eine direkte Ansteuerung habe ich auch schon nachgedacht, aber 2400W haben mich aus Respekt vor einen ungeilen Abgang davon abgehalten (mit vielen LOLs aus der Zuschauermenge). Aber ich sehe schon, da möchte sich jemand für eine Testphase bereitstellen :thumbsup: Während der Skate by night habe ich mit Schutzkleidung mich öfters darüber gefreut, dass ich nur indirekt die Beschleunigung durchführe. Sehr oft bin ich mit dem kleinen Joystick ganz schnell bei max. Power gewesen. Die o.g. Funktion hätte noch nichts mit dem Nunchuk-BT zu tun. Ich möchte die Software im Nunchuk so simpel wie möglich halten, damit dieser nicht ständig geflasht werden muss. Der USB-Anschluss am Nunchuk kann nicht dafür genutzt werden, es sei, auch dort werfe ich alles raus und ersetze diese durch einen Eigenbau. Ich wollte aber die Ladeelektronik vom Nunchuk behalten und nicht auch noch ersetzen. Wo bekomme ich schon für 9€ ein Gehäuse + Lithium Akku mit Ladeelektronik? Danke für die Anregungen Barney Zitieren
benediktsamuel Geschrieben 10. Juli 2013 Autor Geschrieben 10. Juli 2013 Das hört sich echt gut an! Für einen Test bin ich natürlich bereit :devil: Meine Knochen halten das noch aus :cornut: LG Bene Zitieren
Empfohlene Beiträge
Tritt dem Gespräch bei
Du kannst jetzt posten und dich später registrieren. Wenn du bereits einen Account hast kannst du dich hier anmelden.