- 
                Gesamte Inhalte54
- 
                Benutzer seit
- 
                Letzter Besuch
Inhaltstyp
Profile
Forum
Articles
Wiki
Galerie
Kalender
Alle erstellten Inhalte von Hugo
- 
	Nein die VESC und der Motor fehlen immer noch, aber mein Geld ist von enertion schon wieder bei PayPal und sobald es frei gegeben ist bestelle ich bei esk8 dann kann ich zwischen 21.12-4.1. basteln und fahren. Wenn da die Familie mitmacht.
- 
	Hallo Luis, echt gute Arbeit :thumbsup: Meine Lötstellen sehen nicht so gut aus.
- 
	Super wenn das so richtig ist belasse ich es dabei. Ich habe irgendwo gelesen das man zwischen mosfet zum Kühlkörper isolieren soll, aber da ich nur minus über den Fet schalte habe ich einen Kühlkörper mit Masse. Das ist kein Problem oder? Gruß Daniel
- 
	Hallo zusammen, hat einer von euch schon Erfahrungen wie gut oder schlecht eine Stornierung bei EnertionBoards läuft? Ich habe am Freitag meine Bestellung storniert (ich warte seit dem 17 Oktober) und bis heut noch keine Antwort bekommen. Gestern habe ich mich an PayPal gewandt und hoffe, dass ich so meine Kohle schneller zurück bekomme und auch mal eine Antwort zur Stornierung erhalte. Ich will ja schließlich über die Feiertage weiter basteln und dank Unserer zwei Jungs mit ihrem neuen Shop könnte das auch was werden :thumbsup:
- 
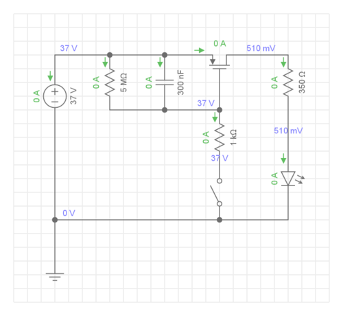
	So nach langen hin und her probieren habe ich es jetzt erst mal aufgegeben nachvollziehen zu wollen, warum meine Simulation nicht geht und die Testversion ist jetzt auch abgelaufen. Mit „LT spice“ hatte ich einen guten Start nur mit der Simulation habe ich so meine Probleme z.B. wie steuert man den Schalter an (ich hoffe es ist ein Schalter, sah vom Schaltzeichen eines Schalters am ähnlichsten)? Man muss ja auch nicht alles verstehen, falls der Schaltplan im Anhang richtig sein sollte löte ich das halt so zusammen. Zu sehen: der Schaltplan von Barney, allerdings mit einem Mosfet Frage 1: Ist die Bezeichnung am Mosfet „G,D,S“ richtig? Frage 2: Habe ich die VESC so richtig angeschlossen? Minus an „D“ und Plus direkt an die Plusleitung.
- 
	Hallo Beatbuzzer, danke für den Programmtipp werde ich heut Abend gleich mal testen. Hallo Barney, natürlich wollte ich das Rad nicht neu erfinden aber leider hat die Simulation deiner Schaltung nicht funktioniert (siehe Bild). Zudem ist mir der Sinn des Tastschalters nicht schlüssig und auch die Tatsache das 2 Mosfet’s eingezeichnet sind, obwohl auf allen Bildern immer nur einer Verbaut wurde. Zu meiner Schaltungssimulation, entsprechend dem Plan aus dem Wiki, wie im Bild zu sehen ist leiten die beiden Mosfet’s gleich den Strom durch und auch der Taster bewirkt nix. Was habe ich falsch gemacht oder sind irgendwelche Kennwerte der Bauteile falsch gesetzt.
- 
	Hallo zusammen ich habe gestern mal das Thema "Powerswitch" komplett gelesen und vieles nicht verstanden, dass liegt zu 95% auch daran das ich Schaltpläne nur bedingt lesen kann. Aus diesem Grund habe ich heut eine Menge zu Mosfet’s gelesen und Schaltpläne skizzier. Zum Simulieren der Schaltung habe ich ein sehr schönes (für Leihen verständliches Programm gefunden) „everycircuit“ und durch kopieren, abkucken und testen die 2 Schaltungen erstellt. Leider ist nach einem Tag die Testversion zu Ende und die wollen 15€ haben, falls jemand ein ähnlich gutes und intuitives Programm empfehlen kann, was vielleicht noch Freeware ist, bitte melden DANKE. Für Anregungen und Kritik bin ich dankbar, die Schaltung 2 mit dem Kondensator hat beim Abschalten eine Verzögerung von ca. 8s. Bis jetzt ist die Schaltung 1 mit der Diode mein Favorit, da am Schalter nur wenig Spannung anliegt.
- 
	Man euer Shop scheint ja zu brummen :thumbsup: weiter so Ich hoffe ihr habt auch bald gute Motoren im Angebot, vielleicht auch Nabenmotoren? Motor und VESC fehlen noch, ich habe gestern den Australier ein Ultimatum gegeben
- 
	Weiter geht es mit den Balanceranschlüssen am Akku zum Ladegerät / LiPo Wächtern. Ich hatte eigentlich vor, die Ladebuchse so wie in der Wicki-Anleitung zu machen. Jedoch fand ich die 20A für die Hochstrom Buchse zu dürftig, da ich mit dieser Schnittstelle auch gleich Akku und VESC verkabeln / trennen wollte. Was zukünftig über mein XT90 Anti Spack Stecker gemacht wird. Um den ganzen Kabelsalat von Balancer und Thermo zu sortieren, habe ich bei Reichelt für ganze 2,81€ Stecker und Spiralband eingekauft. Das Verlöten klappte diesmal schon wesentlich besser und nach ein paar Stunden hatte ich am Akku eine Buchse und zwei separate Kabel mit Stecker. Das eine Kabel zum laden und das andere für die 2 LiPo-Wächter bei der Fahrt. Was beim Stecker für den LiPo-Wächter zu beachten ist, dass an Pin 6 (siehe Tabelle mit Pin-Belegung) zwei Kabel gelötet werden. Das eine Kabel geht an C4+ und das andere an C5-, dann Schrumpfschlauch rüber und fertig. Wie im Bild zu sehen ist, werden auch 9Zellen überwacht , LiPo-Wächter 1 überwacht 4Zellen (No4) und der andere 5Zellen (No5).
- 
	Leider immer noch nicht, die Zwischenebenen müssen noch untereinander verbunden werden. Zum verlöten der Akkuzellen hat „elkick“ ein sehr guten Beitrag im Forum "Eigenbau Miniboard". Guck da mal rein.
- 
	Hallo, was Barney meint ist, dass du auch die Zwischenebenen miteinander verbinden musst. Am besten du verbindest erst mal drei parallel und dann die 7 Dreierpacks miteinander.
- 
	Hallo zusammen, der 18.11. ist vorbei, hat von euch jemand schon eine Info wann und ob die VESC in Germany ankommt?
- 
	Ja meine Lötstellen sehen doch etwas anders aus. Aber schön zu wissen wie es aussehen kann.
- 
	DANKE Ich habe schon beim Löten mehr gepopelt als gelötet, weil alle Welt sagt "bring nicht zu viel hitze in die Akkus, das kann die Akkus dauerhaft schaden". Beim Schweißen kommt ja noch mehr hitze an den Akku, aber wenn du da schon gute Erfahrungen hast? Für einen ungeübten "Löter" wie mich, ist wohl der Akku mit Lötfahnen die bessere Wahl.
- 
	Ja ich denke es lag zum an meinen nicht vorhandennen Lötkünsten ich habe heut die AkkuBox 1 (Zelle 1-4) noch mal geöffnet und die Hälfte der Lötstellen neu gemacht. Eine scheiß Arbeit aber was soll's, vielleicht sollte man eine AkkuBox drucken wo man die Akkus nur reinstecken muss, mit einer Feder am ende, wie bei in einer Taschenlampe. Balancerkabel mit kleinen Plätchen dazwischen und fertig, keine löterei und schnell austauschbar. Jetzt habe ich deutlich bessere Werte 1.Zelle: 19 / 2. Zelle:10 / 3. Zelle:15 / 4.Zelle: 15 / 5. Zelle:15 6. Zelle:15 / 7.Zelle: 14 / 8. Zelle:14 / 9. Zelle:12 [mOhm]
- 
	Hat jemand von euch vielleicht Akku Innenwiderstandswerte für mich zum vergleichen? Ich möchte die AkkuBoxen jetzt fertigstellen und vielleicht noch abdichten. Oder hat jemand noch Tipps was ich vorher noch testen sollte, um nicht in einer Woche wieder alles auseinander reisen zu müssen? :confused5:
- 
	Hallo elkick, ja 1 Lipo-Warner kann nur bis 8S aber aus dem Grund habe ich ja auch 2. Ich habe es auch schon getestet der eine Wächter überprüft die 1. AkkuBox 4S und der andere die 2. Box mit 5S. Mich interessier ja nicht die gesamt Spannung sondern nur die Einzelspannungen und sobalt ein Wächter den grenzwert erreicht hat, macht er krach...also save. Ja das waren jetzt erst mal die PayPal kosten, der rest wird nachgetragen sobald ich Endabrechnung da ist.
- 
	Heute habe ich zum ersten Mal den Akku mit dem neuen Ladegerät verbunden und den Akkuinnenwiderstand gemessen. 1.Zelle: 19 / 2. Zelle:10 / 3. Zelle:17 / 4.Zelle: 26 / 5. Zelle:17 6. Zelle:17 / 7.Zelle: 14 / 8. Zelle:15 / 9. Zelle:13 [mOhm] Zelle 4 hat einen ganz schön großen Ausreißer mit 26mOhm, da ist auch das 4mm² Kabel angelötet welches die AkkuBoxen miteinander verbindet. Zudem ist mir beim Laden mit Balanceranschluss aufgefallen, dass Zelle 4 schneller lädt als alle anderen Zellen. Hat das was mit den 26mOhm zu tun??? Oder ist es nur beim ersten Mal laden so unterschiedlich?? Ich habe das LiPo Balancer Programm gewählt, die Ladeendspannung auf 4V je Zelle reduziert und 1A Ladestrom eingestellt. Das Problem, dass sich durch das unterschiedlich schnelle Laden der Zelle 4 ergab, war das Zelle4 mit 4,0V recht schnell geladen war und danach alle anderen mit extrem reduzierten Ladestrom über die Balanceranschlüsse geladen werden mussten (ca. 4h). Zur Not muss ich die Lötstelle wieder öffnen und das 4mm² Kabel kürzen (ist ca. 40-50cm lang), aber so recht einleuchten tut es mir nicht.
- 
	Ich habe mich für ein 9S2P Akku zum selber löten entschieden, die ich in eine selbst gedruckte AkkuBox packe und unter das Brett Schraube. Die AkkuBox hat den Vorteil das die Akkus recht stabil miteinander verbunden sind, zwecks Lötstellen und Vibrationen. Desweiteren sind Sie so gegen Verschmutzung geschützt und ich habe die Freiheit die gesamte AkkuBox für eventuell ein anderes E-Board zu verwenden. Da man ja nur mit einem Board gleichzeitig fahren kann Ja wie schon angedeutet habe ich das große Glück, den 3D-Drucker eines Freundes zu benutzen. Das macht vieles so viel einfacher, DANKE. Zum verlöten der Akkuzellen hat „elkick“ ein sehr guten Beitrag im Forum http://www.elektro-skateboard.de/forum/eigenbauten-95/eigenbau-miniboard-3508.php. Ich habe erst mal aus den 18 Akkus 9-Akkupaare gemacht, indem ich sie parallel verlötet habe (plus mit plus und minus mit minus). Zum verlöten wurde 2x1mm Messingprofil verwendet. Nachdem die zwei AkkuBoxen gedruckt waren (super Vorlage http://www.thingiverse.com/thing:51376/#files ) konnten die 9Paare in Reihe verlötet werden (plus mit minus usw.) dazu am besten die Akkupaare um 180° drehne. Dabei werden auch gleich die 10 Balancerkabel von 60cm angelötet. Siehe da, am Ende waren es wirklich 32V und die Balancerkabel wurden mit dem Lipowarner getestet. ACHTUNG Informiert euch hinreichend über LiPos und deren gefahren! Eine Skizze wie Ihr die Akkus verkabeln wollt und im Wicki noch mal nachzulesen wie eine Reihen und Parallelschaltung aufgebaut ist kann nicht schaden.
- 
	So, hier eine Übersicht zu meinem Setup der bestellten Teile: ist auch alles physisch da, bis auf VESC und Motor. https://drive.google.com/folderview?id=0BxR42QLdg0vWQTNFa0RWbl9rLVU&usp=sharing
- 
	Hallo zusammen ich bin relativ neu im Forum (mein erstes Forum) von daher bitte ich um Nachsicht. Ich bin 34 Jahre alt und komme aus Berlin und will nach mittlerweile zwei Monaten Lesen jetzt auch mein eigenes Board bauen. Mein Fahrprofil (danke für den Hinweis Barney): ich bin 1,86m groß, wiege 82kg, möchte mit dem Board durchs Flachland cruisen, möchte eine Bremse haben und kick push soll auch funktionieren. Ich hoffe auf eure Unterstützung bei meinem Winterprojekt, sodass mir nicht alles abfackelt. An dieser Stelle möchte ich mich bei Barney bedanken, dass er mich bei den elektrischen Themen so gut beraten hat und davor bewahrte Bauteile doppelt zu kaufen, da diese nicht zusammengepasst hätten. Ein riesen dank geht auch an Attila, der mir sein selbst gebautes Deck geschenkt hat. :thumbsup:
- 
	  Akku Anschlusspanel mit 3x Lipo Warner - VorderseiteHugo kommentierte Duffman's Galerie-Bild in E-Boarder Alben Hallo da hast du ein echtes Monster gebaut. GEIL! Zu den Lipo-Warner, warum hast du 3 Stück verwendet? Ein Warner hat doch 2-8S oder? Hätte man die nicht auch 6S auf Einen und 6s auf den Anderen packen können? Ich frage so blöd da ich auch zwei 2-8S Lipo-warner habe und ein 9S2P Akku bauen möchte. Jetzt bin ich am überlegen wie ich das Verbinde. Gruß Hugo
- 
	http://www.thingiverse.com/thing:796887/#files Motorhalterung für Rechts und Links Sehr gut ist auch, dass .sldpar-Datein dabei sind! Falls man noch mal im 3d-Programm etwas Ändern muss. Oder weiss einer von euch wie man eine STL-Datei wieder zu eienem Volumenkörper umwandeln kann, um Boolesche operatoren, Fasen usw. anzuwenden. Bei mir ist es der Körper beim einlesen nur ein Fasettenkörper, an dem man weder Kanten noch Flächen fassen und ändern kann. Download this thing: STL http://www.thingiverse.com/download:1272443 http://www.thingiverse.com/download:1272457 Volumenmodelle: http://www.thingiverse.com/download:1272445 http://www.thingiverse.com/download:1272446
- 
	Danke für die schnelle ausführliche Antwort. Also doch Sony 15c=30A, sind dann bei 7s2p=60A mit 5,2Ah. @ Attila ich benötige noch deine Daten damit ich dir das Geld für das Deck überweisen kann Grüße aus dem kalten Berlin
- 
	Hallo Attila, ich überlege wir auch die Samsung 3,5Ah in mein Board zu packen als 7S2P. Was kannst du zu den Akkus sagen, bist du voll zufrieden? http://eu.nkon.nl/rechargeable/18650-size/samsung-inr18650-35e.html Danke
 
         
					
						 
                     
                     
                     
                     
                     
                     
                     
                    